.
gejala= start pertama gambar dan suara normal..lama2 gambar jadi blanking putih layar ikut berkedip LED power juga ikutan kedip..
.
langkah pertama penyolderan ulang di semua blog tapi tdk membuahkan hasil.....TEG juga tdk ada yg goyang..
. ubek ubek sambil sruput kopi..akhirnya'''''
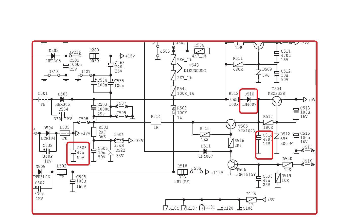
ternyata kerusakan ada di area regulator teg 5v... hasil penelitian selama 1 jam lebih.... ditemukan teg 8v yang mensubplay TR T505 dan T504 berdenyut naik turun dari 6v ke 8v kemudian turun lagi 6v... mana kala teg out 5v nya tdk goyang....ternyata pengecekan pertama salah..sebab sy langsung bagian out 5v nya... pantas tdk ada hasil....
.
sy buka T505 dan T504..sy ukur ternyata normal... kemudian lanjut dioda penyerah yaitu D510 sy copot,,sy test ternyata masih bagus.. lanjut pada elko yaitu C514 sy chek dgn ESR ternyata menyusut... elko pun sy ganti dgn nilai 1000uf/25v... tdk lupa juga sy ganti elko C505 dgn nilai 100uf/100v.... setelah raning test selama 1 jam lebih,, ternyata tv udah gk kambuh lagi..

setuju kang,,, ini ada kasus sama,, cuma c514 saya tes... saya pasang lagi... kok udah normal ya??... aneh bin ajaib kang .
ReplyDeleteuntuk tv sharp 14inch layar berkedip masalahnya apa ya... pertama normal bbrp menit langsung berkedip cepat...
ReplyDeletesaya sudah ganti ic verticalnya masih... mohon pencerahannya...
ganti TL431
DeleteThis comment has been removed by the author.
ReplyDeletemakasih sudah share
ReplyDeleteSolder infrared